O1 โครงสร้าง และอำนาจหน้าที่

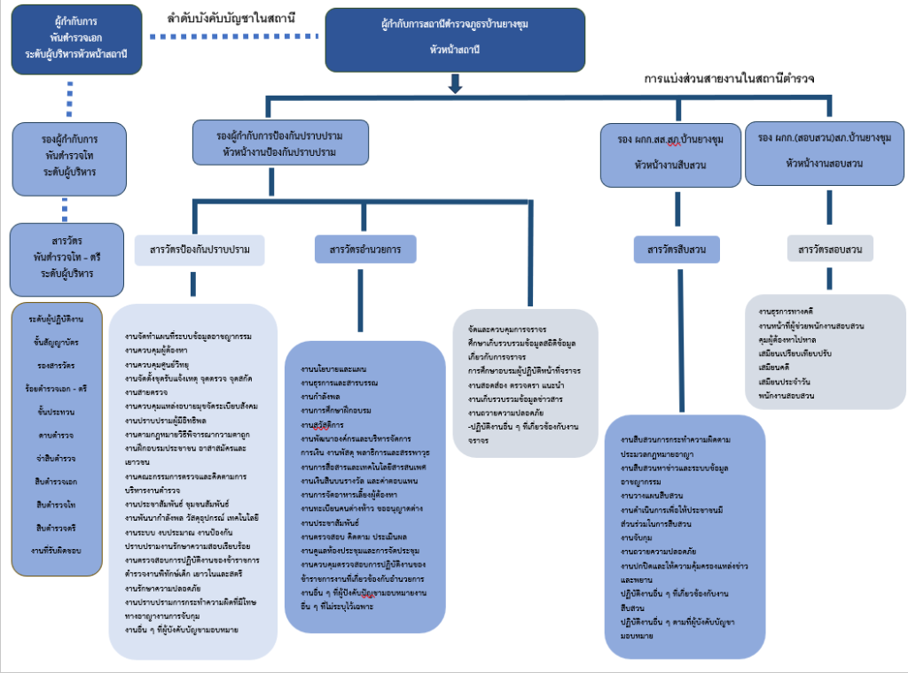
แผนผังโครงสร้างการแบ่งส่วนราชการของสถานีตำรวจ (Organization Charts)

อำนาจหน้าที่และภารกิจของสถานีตำรวจ

            สถานีตำรวจ มีหน้าที่ตามประมวลกฎหมายวิธีพิจารณาความอาญา และตามกฎหมายอื่นอันเกี่ยวกับความผิดในคดีอาญาภายในเขตอำนาจการรับผิดชอบหรือเขตพื้นที่การปกครอง รวมถึงการรับผิดชอบในด้านการงานและการปกครองบังคับบัญชาถัดรองลงไปจากกองบังคับการตำรวจนครบาล(1-9) หรือตำรวจภูธรจังหวัด เพื่อรักษาความปลอดภัยในชีวิตและทรัพย์สิน ความมั่นคงภายใน บริการทางสังคม ชุมชน และมวลชนสัมพันธ์ การพัฒนางานบริหารและงานจเรตำรวจ การป้องกันปราบปรามอาชญากรรมและการรักษาความสงบเรียบร้อย รวมถึงงานกิจการพิเศษ และงานอื่น ๆ ที่เกี่ยวข้องกับสถานีตำรวจ ซึ่งงานในสถานีตำรวจ แบ่งออกเป็น 5 สายงาน ดังนี้
                    1) งานอำนวยการ
มีหน้าที่เกี่ยวกับการอำนวยการ การวางแผน การตรวจสอบติดตามและประเมินผลงานที่เกี่ยวกับนโยบาย ยุทธศาสตร์ และแผนงานของสถานีตำรวจ งานการบริหารบุคลากร งานจเรตำรวจงานกิจการพิเศษ งานความมั่นคง การศึกษา การฝึกอบรม งานวิชาการ สวัสดิการ การพัฒนา การบริหารจัดการ งบประมาณ การเงิน การพัสดุ การพลาธิการและสรรพาวุธ การส่งกำลังบำรุง รวมทั้งลักษณะงานอื่น ๆ ที่เกี่ยวข้องหรือเป็นส่วนประกอบของงานดังกล่าว เพื่อส่งเสริมหรือสนับสนุนการปฏิบัติงานของสถานีตำรวจ
                    2) งานป้องกันปราบปราม
มีหน้าที่เกี่ยวกับการวางแผน อำนวยการ สั่งการ ควบคุม กำกับ ดูแล ตรวจสอบติดตามและประเมินผล ตลอดจนปฏิบัติงานในด้านการป้องกันอาชญากรรมและรักษาความสงบเรียบร้อยงานคณะกรรมการตรวจสอบและติดตามการบริหารงานตำรวจ งานชุมชนและมวลชนสัมพันธ์ในรูปแบบต่าง ๆ รวมทั้งงานที่มีลักษณะเกี่ยวข้องหรือเป็นส่วนประกอบของงานนี้ เพื่อมิให้เกิดอาชญากรรมขึ้นในเขตอำนาจ การรับผิดชอบหรือพื้นที่ปกครองของสถานีตำรวจ
                    3) งานจราจร
มีหน้าที่เกี่ยวกับการวางแผน อำนวยการ สั่งการ ควบคุม กำกับ ดูแล ตรวจสอบและประเมินผลงานด้านการควบคุมจราจร จัดการและบังคับใช้กฎหมายเกี่ยวกับจราจร งานจราจรตามโครงการพระราชดำริ รวมทั้งงานที่มีลักษณะเกี่ยวข้องหรือเป็นส่วนประกอบของงานนี้ เพื่อป้องกันไม่ให้เกิดปัญหาด้านการจราจร ในเขตอำนาจการรับผิดชอบหรือพื้นที่ปกครองของสถานีตำรวจ ตลอดจนพื้นที่ที่มีการจราจรต่อเนื่องกัน
                    4) งานสืบสวน
มีหน้าที่เกี่ยวกับการวางแผน อำนวยการ สั่งการ ควบคุม กำกับ ดูแล ตรวจสอบติดตามและประเมินผล ตลอดจนปฏิบัติงานในด้านการสืบสวน อาชญากรรม การกระทำความผิดตามพระราชบัญญัติที่มีโทษทางอาญาทุกฉบับ ตลอดจนองค์กรหรือเครือข่ายที่อยู่เบื้องหลัง รวมทั้งงานที่มีลักษณะเกี่ยวข้องหรือเป็นส่วนประกอบของงานนี้ เพื่อมิให้เกิดอาชญากรรมขึ้นในเขตอำนาจการรับผิดชอบหรือพื้นที่ปกครองของสถานีตำรวจ
                    5) งานสอบสวน
มีหน้าที่เกี่ยวกับการวางแผน อำนวยการ สั่งการ ควบคุม กำกับ ดูแล ตรวจสอบติดตามและประเมินผลด้านการสอบสวนคดีอาญา การมีความเห็น การให้ความเห็นชอบ หรือเป็นส่วนประกอบของงานนี้ เพื่ออำนวยความยุติธรรมให้แก่ประชาชนในการสืบสวนสอบสวนคดีอาญาให้บังเกิดประสิทธิภาพสูงสุดในเขตอำนาจการรับผิดชอบหรือพื้นที่ปกครองของสถานีตำรวจ.

อำนาจหน้าที่ของสถานีตำรวจภูธรบ้านยางชุม

1. รักษาความปลอดภัยพระมหากษัตริย์ พระราชินี พระรัชทายาท ผู้สำเร็จราชการแทนพระองค์ พระบรมวงศานุวงศ์ ผู้แทนพระองค์ และพระราชอาคันตุกะ
2. ดูแล ควบคุม และกำกับการปฏิบัติงานของข้าราชการตำรวจซึ่งปฏิบัติการตามประมวลกฎหมายวิธีพิจารณาความอาญาและกฎหมายอื่น
3. ป้องกันและปราบปรามการกระทำความผิดอาญา
4. รักษาความสงบเรียบร้อย ความปลอดภัยของประชาชนและความมั่นคงของราชอาณาจักร
5. ปฏิบัติการอื่นใดตามที่กฎหมายกำหนดให้เป็นหน้าที่ของตำรวจหรือสำนักงานตำรวจแห่งชาติ
6. ช่วยเหลือการพัฒนาประเทศ
7. ปฏิบัติการอื่นเพื่อส่งเสริม สนับสนุนให้การปฏิบัติหน้าที่ของตำรวจเป็นไปอย่างมีประสิทธิภาพ

อำนาจหน้าที่ของแต่ละตำแหน่งในสถานีตำรวจ

อำนาจหน้าที่ความรับผิดชอบของพนักงานสอบสวน และผู้ปฏิบัติงานสอบสวน

ข้อมูล ณ วันที่ 1 ก.พ. 68